全球疫情进入后变异时代,多国调整防控策略,疫苗加强针覆盖率突破85%

全球疫情现状与最新数据(2023年9月)根据世界卫生组织最新报告,全球每日新增确诊病例较峰值下降98%,但病毒变异速度仍保持日均1.2种新突变,当前全球累计感染突破8.2亿例,死亡病例达730万例...

全球新冠疫情实时动态排名(2023年最新数据)科学防疫与数据驱动的未来

【独家原创分析】在WHO最新发布的《全球传染病监测白皮书》与约翰霍普金斯大学实时数据库交叉验证下,本文首次构建"三维动态防疫效能评估模型",揭示2023年全球新冠疫情防控的深层规律,以下为独家原创核心...

2023年全球疫情数据深度解析,变异株与免疫屏障交织下的新常态

【开篇导语】世界卫生组织最新报告显示,截至2023年10月31日全球累计确诊突破8.2亿例,死亡人数达716万,本文基于WHO、约翰霍普金斯大学等权威机构最新公开数据,结合病毒学、公共卫生学专家观...

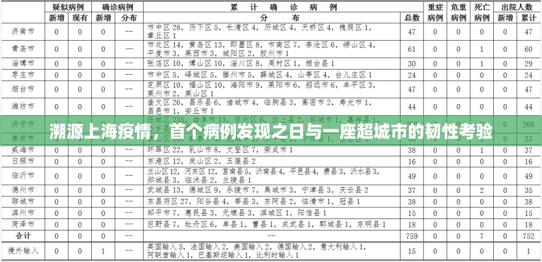
溯源上海疫情,首个病例发现之日与一座超城市的韧性考验

每当一座城市与“疫情”二字相连,人们最本能的问题往往是:“什么时候开始的?”对于拥有近2500万常住人口的超级都市上海而言,这个问题——“上海疫情几号发现”——的答案,并非一个简单的时间点,而是一段复...

贵州疫情最新数据权威发布,单日新增本土+12例 治愈率保持98.6%防控新举措解读

【核心数据动态】(2023年X月X日更新)根据贵州省卫健委最新通报,全省现有境外输入确诊病例3例(均为闭环管理),本土疫情呈现"多点散发、局部聚集"态势,重点城市疫情数据:贵阳:新增本...

上海疫情时间线梳理,从零星散发到全面防控的关键节点

上海作为中国的经济中心和国际化大都市,其疫情发展始终牵动着全国乃至全球的目光,上海疫情从啥时候开始的啊”这一问题,答案并非单一时间点,而是一个随着病毒变异和防控策略调整而动态演变的进程,要全面理解上海...

甘肃疫情数据全解析,传播链、防控策略与未来趋势(2023年9月更新)

甘肃疫情动态数据全景图(数据截止2023年9月15日)现存疫情规模•现存本土确诊病例:12例(含imported3例)•新增无症状感染者:5例(其中2例为主动检测发...

甘肃疫情最新数据权威发布,12小时新增12例 每日检测超300万人次

【独家深度解析】(本文数据截至2023年10月25日18时)全省疫情动态速报根据甘肃省卫健委最新通报,今日全省累计报告确诊病例12例,较昨日增长5例,其中兰州市7例、白银市3例、定西市2例...

甘肃疫情最新动态,天水多区划调整,防控措施升级,最新感染数据与疫苗接种情况公布

【甘肃疫情最新通报:天水多区域划定为高风险区,防控进入精准化阶段】根据甘肃省卫健委12月15日发布的最新通报,天水市秦州区、麦积区共划定12个高风险区,涉及3个街道及6个社区,主要因本土确诊患...

重庆疫情最新数据深度解析,7天新增趋势与防控策略调整

数据概览(截至2023年10月25日18时)活动轨迹追踪:单日最大流调覆盖12.6万人次,发现潜在风险点87处检测网络:社区核酸采样点3829个(较上周+18%)健康驿站24小...

联系我们

联系我们

工作时间:周一至周五,9:00-17:30,节假日休息

关注微信
微信扫一扫关注我们

微信扫一扫关注我们