在全球疫情持续演变的大背景下,中国各大城市积极探索科学有效的防控模式,杭州作为浙江省会及数字经济重镇,其低风险地区的防控策略尤为引人注目,杭州不仅以西湖美景闻名,更以精细化、智能化的疫情防控体系展现了城市治理的现代化水平,低风险地区并非“零风险”,而是通过动态评估、分级管理,实现疫情防控与经济社会发展的平衡,杭州的实践,为其他城市提供了可借鉴的范例。

低风险地区防控的核心原则:精准与动态
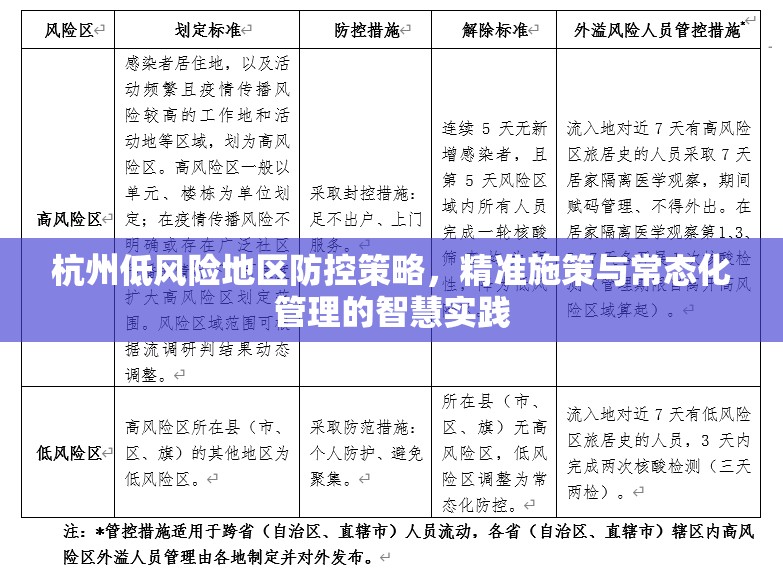
杭州低风险地区的防控策略,首先建立在“精准施策”和“动态调整”两大原则之上,所谓低风险,是指该区域在较长时间内无本土确诊病例或无症状感染者,且外部输入风险可控,但杭州并未因此松懈,而是通过大数据和人工智能技术,实时监测疫情数据,动态划分风险等级,依托“城市大脑”平台,杭州整合了交通、医疗、社区等多维度信息,一旦出现异常,便能迅速启动响应机制,将影响范围控制在最小。
这种动态管理体现在日常防控中:社区、学校、商场等场所严格执行“亮码通行”(如健康码、行程码),但不过度限制人员流动;公共场所定期消毒,但避免“一刀切”的封闭措施,通过精准识别风险点,杭州确保了低风险地区居民生活的正常秩序,同时为潜在风险预留了缓冲空间。
常态化防控措施:科技赋能与全民参与
在低风险地区,杭州注重常态化防控,强调“预防为主、防控结合”,科技手段成为关键支撑,杭州推广“无感测温”和智能门禁系统,在地铁、医院等人员密集场所实现快速筛查;通过“浙里办”APP,居民可自助申报健康信息、预约核酸检测,减少了聚集风险,杭州还建立了覆盖全市的病原监测网络,对冷链物流、医疗机构等重点环节进行常态化抽检,确保早发现、早处置。

全民参与是另一大亮点,杭州通过社区网格员、志愿者和数字化平台,加强健康宣传教育,引导居民养成戴口罩、勤洗手、保持社交距离等习惯,低风险地区定期组织防控演练,提升公众应急能力,这种“自上而下”与“自下而上”的结合,让防控工作更具韧性和可持续性。
经济社会影响:最小化干扰与最大化活力
杭州的低风险防控策略,始终以保障经济社会运行为目标,在严格防控的同时,杭州出台了一系列扶持政策,如减免小微企业租金、提供数字化转型补贴等,帮助市场主体渡过难关,2022年,杭州低风险地区的商场、景区和公共交通基本正常开放,仅在人流高峰时段实施限流,避免了“封控式”管理带来的经济停滞。
西湖景区在节假日采用预约制,既控制了游客密度,又促进了文旅复苏,杭州的实践表明,低风险地区通过科学管理,完全可以实现“疫情要防住、经济要稳住、发展要安全”的多重目标,据杭州市统计局数据,2023年上半年,杭州低风险地区GDP增速高于全国平均水平,消费市场活跃度显著恢复。
挑战与优化方向:持续创新与风险预警
尽管杭州低风险地区的防控成效显著,但仍面临挑战,病毒变异可能导致风险动态变化,需加强变异株监测和疫苗加强针接种;公众可能出现“防控疲劳”,需通过创新宣传方式维持参与度,杭州可进一步优化策略:引入更先进的预测模型,提升风险预警精度;加强区域协作,与周边城市建立联防联控机制;推动防控数据共享,减少重复核验带来的不便。
杭州低风险地区的防控策略,是城市治理现代化的一次生动实践,它不仅是技术驱动的结果,更是“以人为本”理念的体现——在守护人民健康的同时,最大限度保障了社会活力与民生福祉,这种精准、动态、常态化的模式,为全球疫情应对提供了“杭州智慧”,也启示我们:风险永远存在,但通过科学管理与全民努力,低风险地区完全可以成为安全与发展的典范,杭州将继续探索平衡之道,为后疫情时代的城市 resilience 建设注入新动力。
